Skip to content
Toggle Navigation
Entrée
Plat
Fromage
Dessert
Comprendre les pictos
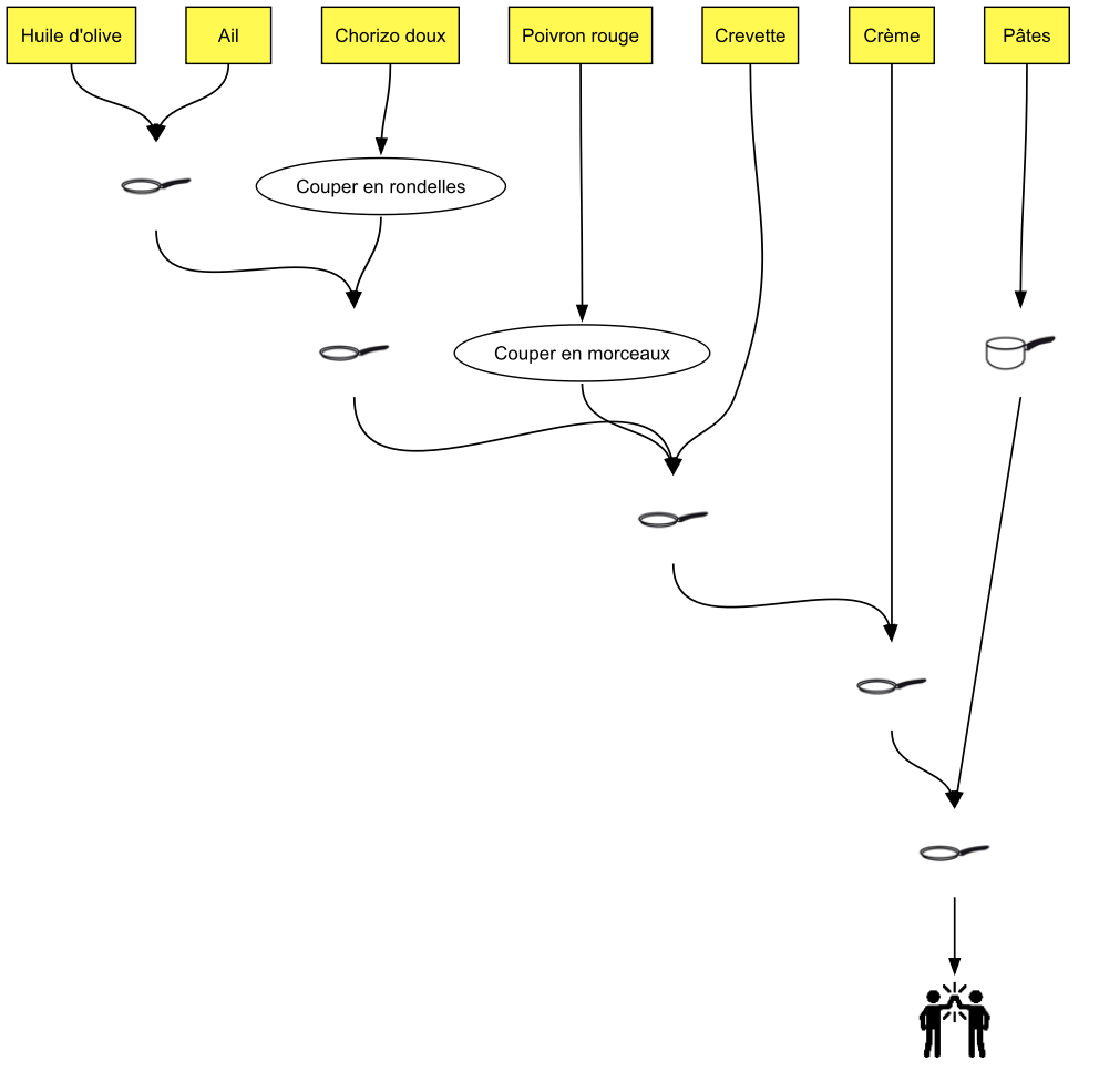
Pâtes à la crème de poivron et chorizo
Pour 4 personnes
Pâtes
300g
Crevettes
200g
Poivron rouge
2
Chorizo doux
1
Crème
60 mL
Huile d'olive
Ail
Sel
Poivre
WordPress Data Table
Laisser un commentaire
Annuler la réponse
Votre adresse e-mail ne sera pas publiée.
Les champs obligatoires sont indiqués avec
*
Name
*
Email Address
*
Website
Comment
Save my name, email, and website in this browser for the next time I comment.
Δ